Ir para conteúdo
https://connect.facebook.net
togglePesquisa()
Transparência
Portal de Serviços
Ouvidoria
Acesso à Informação
Denúncia à Corrupção
Início
Institucional
Missão, Visão e Valores
Regimento Interno
Competências
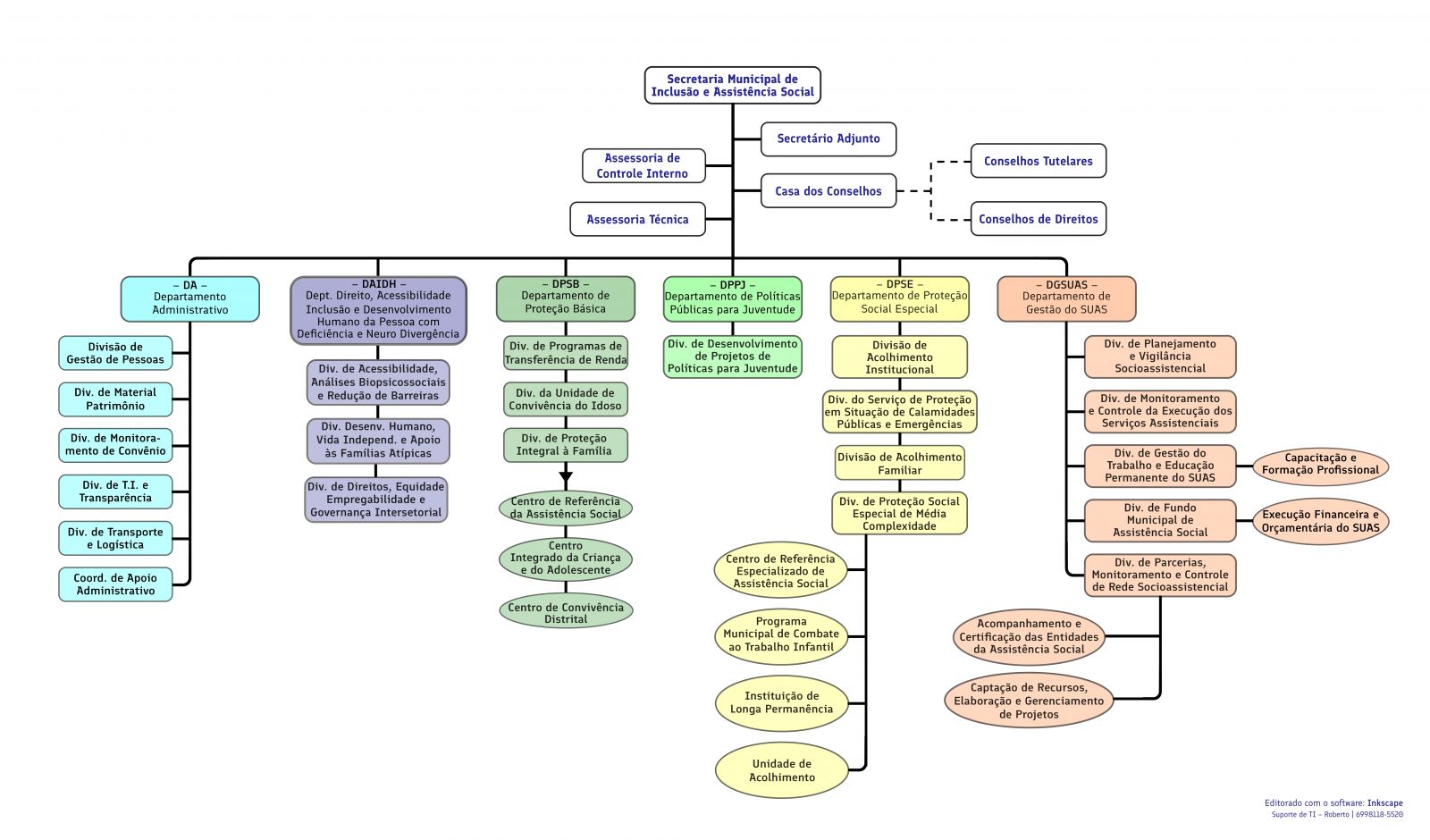
Estrutura Organizacional
Quem é Quem
Institucional
Missão, Visão e Valores
Agenda SEMASF
Datas Comemorativas
Calendário de Eventos
Unidades de Atendimento
Regimentos Internos das Unidades
CRAS - Centro de Referência de Assistência Social
CREAS - Centro de Referência Especializado de Assistência Social.
PLANTÃO SOCIAL
Polo Atendimento Social: Cadastro Único e Programa Bolsa Família
CCI - Centro de Convivência do Idoso
Vigilância Socioassistencial
Mapas Temáticos
Anuário Estatístico de Porto Velho - 2010/2016
Mapas IPEA - Mapa das Organizações da Sociedade Civil
Instituições Municipais
Semasf
Institucional
Sobre a Casa dos Conselhos
Estrutura Organizacional - Organograma
Quem é Quem
Fale Conosco - Cidadão
Regimento Interno
Carta de Serviços ao Cidadão
Carta de Serviços ao Usuário
Legislação dos Conselhos
Leis
Decretos
Resoluções Normativas
Calendário de Reuniões
Transparência Pública
Portal da Transparência
Ouvidoria Municipal
Relatórios de Gestão SEMASF
Transparência Ativa SEMASF
Consulta Pública
Consultas Públicas
Conselhos e Comitês Municipais
COMIRAP - Comitê de Atenção ao Migrante, Refugiado e Apátrida
CMAS - Conselho Municipal de Assistência Social
CMDCA - Conselho Municipal dos Direitos de Crianças e Adolescentes
COMPIR - Conselho Municipal de Promoção da Igualdade Racial
CMDPD - Conselho Municipal de Defesa dos Direitos das Pessoas com Deficiência
COMSEAN - Conselho Municipal de Segurança Alimentar e Nutricional
CMI - Conselho Municipal do Idoso
Eleições da Sociedade Civil
Eleições COMSEAN
Eleições COMIRAP
Eleições CMAS
Eleições CMI
Eleições CMDPD
Assistência Social
Sobre o CMAS
Composição do CMAS
Comissões Temáticas CMAS
Regimento Interno CMAS
Cadastro Nacional de Entidades de Assistência Social
Atas CMAS
Decretos de Nomeação CMAS
Documentos para Inscrição CMAS
Resoluções CMAS
Conselhos Tutelares
1º Conselho Tutelar
2º Conselho Tutelar
3º Conselho Tutelar
4º Conselho Tutelar
1º Conselho Tutelar Distrital
Crianças e Adolescentes.
Documentos para Inscrição CMDCA
Sobre o CMDCA
Composição do Colegiado CMDCA
Comissões Temáticas CMDCA
Resoluções CMDCA
Atas CMDCA
Decretos de Nomeação CMDCA
Regimento Interno CMDCA
Pessoa Idosa
Sobre o COMPI
Composição do Colegiado - COMPI
Comissões Temáticas COMPI
Atas COMPI
Resoluções COMPI
Regimento Interno COMPI
Decretos de Nomeação COMPI
Legislação
Legislação Municipal
Legislação Estadual
Legislação Federal
Segurança Alimentar e Nutricional
Sobre o COMSEAN
Composição do Colegiado - COMSEAN
Comissões Temáticas COMSEAN
Atas COMSEAN
Regimento Interno COMSEAN
Decretos de Nomeação COMSEAN
Resoluções COMSEAN
Promoção da Igualdade Racial
Sobre o COMPIR
Comissões Temáticas COMPIR
Composição do Colegiado - COMPIR
Atas COMPIR
Decretos de Nomeação COMPIR
Regimento Interno COMPIR
Resoluções COMPIR
Conselho das Pessoa com Deficiência
Sobre o CMDPD
Composição do Colegiado - CMDPD
Decretos de Nomeação CMDPD
Atas CMDPD
Regimento Interno CMDPD
Comissões Temáticas CMDPD
Resoluções CMDPD
Transparência Pública
SEI
Menu Ouvidoria
Transparência
Ouvidoria
Acesso à informação
DENÚNCIA CORRUPÇÃO
SEI
Organograma da Semasf
21/Mar/2018 - 11:56
Compartilhe nas redes:
×
Utilizamos cookies em acordo com a Lei Geral de Proteção de Dados (LGPD) e, ao continuar navegando, você concorda com estas condições.
OK
2026 © Prefeitura de Porto Velho - RO - SMTI
https://cdn.jsdelivr.net
A+
A-
A
$.ajaxSetup
window.VLibras.Widget